Общество с ограниченной ответственностью "ВВГ-энерго"
220075, г. Минск, ул. Инженерная, д. 18, пом. 1, каб. 1-5
Дата регистрации в Торговом реестре/Реестре бытовых услуг: Не подлежит занесению в реестр
Номер в Торговом реестре/Реестре бытовых услуг: Не подлежит занесению в реестр, Республика Беларусь
УНП: 193538516
Регистрационный орган: Минский горисполком
Дата регистрации компании: 23.04.2021
Местонахождение книги замечаний и предложений: г. Минск, ул. Инженерная, д. 18, пом. 1, каб. 1-5
Режим работы:
| День | Время работы |
|---|---|
| Понедельник | 09:00-17:00 |
| Вторник | 09:00-17:00 |
| Среда | 09:00-17:00 |
| Четверг | 09:00-17:00 |
| Пятница | 09:00-17:00 |
| Суббота | Выходной |
| Воскресенье | Выходной |
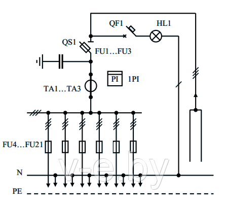
ВРУ 2-23-66 УХЛ4 - вводно-распределительные устройства ВРУ.
Вводно-распределительные устройства ВРУ предназначены для приема, распределения и учета электрической энергии напряжением 400/230 В трехфазного переменного тока частотой 50 Гц в сетях с глухозаземленной нейтралью. ВРУ обеспечивают также защиту линий от перегрузок и коротких замыканий.
ВРУ соответствуют требованиям технических условий ТУ BY 193538516.001-2021.
| Технические данные ВРУ 2-23-66 УХЛ4 | ||||||||
|---|---|---|---|---|---|---|---|---|
| Тип ВРУ | Номи-нальный ток, А | Тип, количество (шт.) и ном. ток (А) вводных аппаратов |
Тип, количество (шт.) и ном. ток (А) аппаратов отходящих линий |
Наличие и тип блока управления освещением |
Количество аппаратов учета нагрузок |
Диапазон тока первичных обмоток трансформаторов тока, А |
||
| Общих |
Домо-управленч-их |
Абонентских | ||||||
| ВРУ 2-23-66 УХЛ4 | 200 | БПВ 2 × 250 |
ППН 6 × 100 |
8П | 1 | - | - | 50 - 200 |

| Структура условного обозначения ВРУ | |
|---|---|
| ВРУ Х –ХХ –Х Х УХЛ4 | Вводно-распределительное устройство |
| ВРУ Х –ХХ –Х Х УХЛ4 | Классификация по месту установки: 1–для установки внещитовых помещений; 2–для установки вщитовых помещениях |
| ВРУ Х –ХХ –Х Х УХЛ4 | Классификация ВРУ по назначению 11…18–вводные; 21…29–вводно-распределительные; 40…50–распределительные |
| ВРУ Х –ХХ –Х Х УХЛ4 | Наличие и тип аппарата на вводе: 0–отсутствует; 1–переключатель на 250 А; 2–переключатель на 400 А; 4–рубильник на 250 А; 5–блок БВ на 250 А; 6–блок БПВ на 250 А; 7–блок БПВ на 250 А и аппаратура АВР на 100 А; 8–блок БПВ на 250 А и аппаратура АВР на 250 А |
| ВРУ Х –ХХ –Х Х УХЛ4 | Наличие дополнительной аппаратуры: 0–отсутствует; 1–с группами 30 ×16 А и аппаратурой автоматического управления освещением (АУО); 2–с группами 30 ×16 А без аппаратуры АУО; 3–с группами 14 ×16 А и аппаратурой АУО; 4–с группами 14 ×16 А без аппаратуры АУО; 5–с группами 8 ×16 А и аппаратурой АУО; 6–с группами 8 ×16 А без аппаратуры АУО |
| ВРУ Х –ХХ –Х Х УХЛ4 | Вид климатического исполнения по ГОСТ 15150 |
Более подробная информация о вводно-распределительных устройствах ВРУ.
Купить или заказать Вводно-распределительные устройства ВРУ можно по телефону:
+375 (17) 370-50-73
+375 (17) 370-50-74
E-mail: vvgenergo@gmail.com
| Основные | |
|---|---|
| Страна производитель | Беларусь |
| Тип оборудования | Шкаф |
| Количество шкафов | 1 шт. |
| Номинальное напряжение главной цепи | 400 В |
| Номинальный ток | 200 А |